Showcase · real layouts, real output

AI Image Translation Examples
— 11 real layouts.

Every sample below is the same image twice — the original, and the translated output our AI returns. Flip between them and see how the layout, fonts and colors survive.

11 scenarios·710 text blocks·7 categories

E-commerce ad banner

Translate promo copy and spec callouts without losing the hero layout.

EN → 中文
Juicer ad translated to Chinese by AITranslated

Product packaging

Bag packaging with care instructions — small type, tight line length.

EN → 中文
Shoe laundry bag packaging translated to Chinese by AITranslated

Appliance spec sheet

Coffee maker listing — 31 bullet points, specs, certifications.

EN → 中文
Drip coffee maker listing translated to Chinese by AITranslated

Manga scanlation

Speech bubbles and SFX preserved with on-image rendering.

JA → 中文
Manga page translated to Chinese by AITranslated

Restaurant menu

Dish names and prices — 42 blocks, dense column layout.

EN → 中文
Restaurant menu translated to Chinese by AITranslated

Skincare label

Ingredient list and directions on curved label surfaces.

EN → 中文
Skincare label translated to Chinese by AITranslated

Mobile app UI

75 UI strings across multiple screens — buttons, nav, copy.

EN → 中文
Mobile app UI translated to Chinese by AITranslated

Meme

Punchy caption translation without losing the joke.

EN → 中文
Meme translated to Chinese by AITranslated

WhatsApp chat screenshot

Conversational tone, timestamps, and emoji positions kept.

ES → 中文
WhatsApp chat translated to Chinese by AITranslated

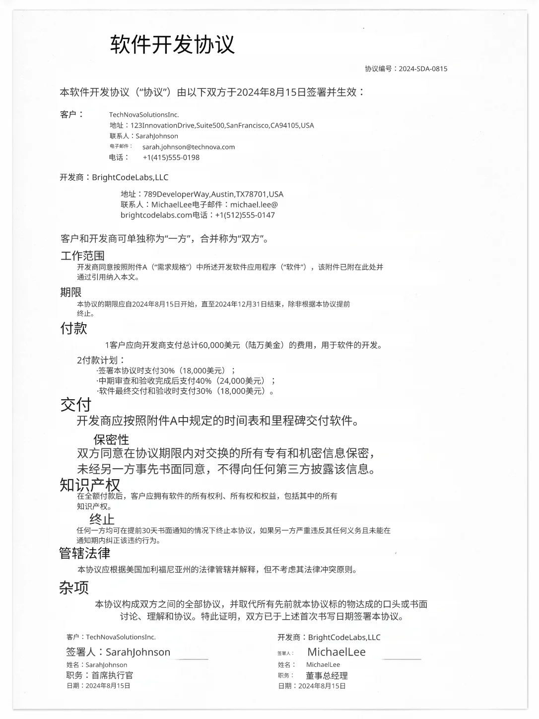
Contract scan

Scanned legal document — 49 blocks, dense clause formatting.

EN → 中文
Software agreement translated to Chinese by AITranslated

Snack packaging

Nutrition facts, allergens, and marketing copy on one bag.

EN → 中文
Snack bag packaging translated to Chinese by AITranslated

Want your own side-by-side?

Upload any image, pick a target language, and flip between AI models until the output reads right. 20 free credits every day, no card required.